Вяжем праздничный наряд на Новый год!
Совсем скоро наступит новый год и будет он годом Дракона. А драконы, как известно, как сороки, падки на всё яркое и блестящее. Любят золото, серебро и драгоценные камни! А это значит, что выбор наряда для модниц не ограничен каким-то конкретным цветом — подойдут практически любые расцветки, но в особом фаворите золотые, серебряные, красные, земляные и травянистые оттенки. Последние по причине того, что грядущий год будет годом Зелёного Деревянного Дракона.
В качестве подарков особенно актуальны деревянные поделки. Но мы сегодня поговорим всё же о нарядах. А именно — о том, что можно ещё связать самостоятельно! Собрала для вас интересную подборку нарядов, украшенных блестящей бахромой — 7 классных вариантов, которые можно связать крючком. Дракону должно понравиться!
Сохраняйте модели в свою копилку!
Начнём с самого главного — как приделать бахрому. Проще простого! Для этого нарезаем нити нужной длины. Складываем вместе по 4-5 полос пополам и протаскиваем крючком по краю, как указано на схеме.
Праздничный наряд № 1 ♥
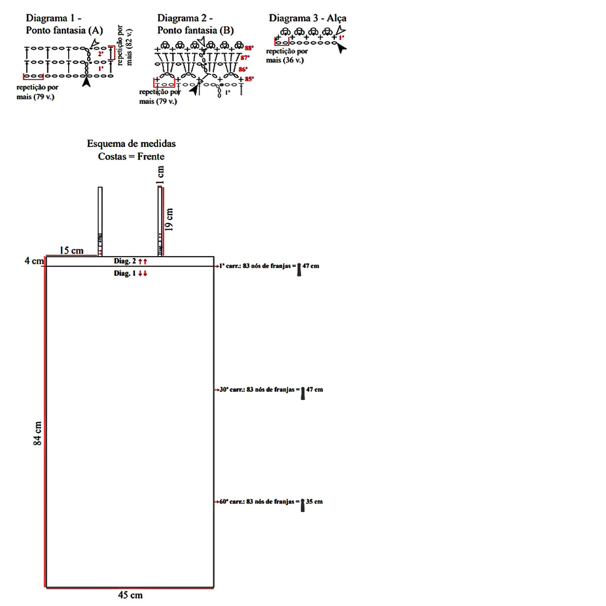
Поистине коктейльный наряд — кроп-топ на тонкий бретелях и юбка ниже колена, густо украшенная струящейся бахромой.
Основная часть комплекта вяжется столбиками с накидом, бахрома приделывается уже в самом конце. Можно купить готовые полосы с бахромой и пришить рядами.
Нам потребуется 15 мотков — на размер 44-46 — светло синей пряжи: 100% мерсеризованный хлопок; 50 гр — 167 м. Крючок № 2-2,5. А также 1 моток светло-синей пряжи для бахромы — 100% вискоза: 100 гр — 500 м.
Праздничный наряд № 2 ♥
Роскошное платье салатового цвета, украшенное изысканной сверкающей тёмно-зелёной бахромой. В таком сразу хочется танцевать зажигательные латинские танцы! Самба де Жанейро!
Нам потребуется 6 мотков салатовой пряжи — на размер 44-46: 100% мерсеризованный хлопок; 50 гр — 132 м. Крючок № 2,5-3. И 1 моток тёмно-зелёной пряжи: 100% вискоза; 100 гр — 600 м.
Основная часть платья вяжется обычными столбиками с накидом. Бахрома приделывается уже по готовому изделию. Можно купить полосы с бахромой (продаются практически в любом рукодельном магазине… а ещё в магазинах со шторами) и аккуратно пришить ярусами.
Праздничный наряд № 3 ♥
Нарядная женская модель, украшенная потрясающими «висюльками» — шик в духе 50-х! Но не только в «висюльках» прелесть данного платья — при любом движении бахрома обнажает красивую ажурную подкладку и вашу стройную фигуру! Отдельного внимания также заслуживают красивые кружевные лямочки.
Для вязания этой шикарной модели нам потребуется 12 мотков синей пряжи (для ажурной подкладки: 100% мерсеризованный хлопок; 50 гр — 167 м) и 6 мотков пряжи на тон светлее (для бахромы: 100% вискоза; 100 гр — 240 м) — на размер 44-46. Крючок № 1,75-2. А также молния длиной 32 см.
Можно немного облегчить себе задачу и купить готовую бахрому. Сейчас в магазинах рукоделия легко найти готовые полосы с бахромой любого цвета и размера. Для такого платья нам понадобится 6 полос — на шесть ярусов. Пришить готовые полосы не составит особого труда. То же самое касается и кружевных лямок: есть очень красивые лямочки для сарафанов, с удобной регулировкой длины.
Праздничный наряд № 4 ♥
Роскошное красное мини, украшенное длинной бахромой до самого пола! Такая модель всегда будет выглядеть празднично уже только за счёт сочного цвета.
Большая подборка платьев в разных оттенках красного цвета:
Нам понадобится7 мотков — на размер 44-46 — красной пряжи: 100% полиамид; 100 гр — 450 м. Крючок № 1,75-2. А также красная подкладка.
Праздничный наряд № 5 ♥
Бахромы много не бывает! Чем больше, тем лучше! И чем тоньше ниточка, тем эффектнее бахрома смотрится… правда, не хочется думать о том, сколько времени уйдёт на создание такой красоты.
Потрясающее серебристо-серое платье ярусами. Основа платья — простая сетка.
Для вязания нам потребуется 5 мотков светло-серой пряжи для сетчатой основы — на размер 44-46: 100% мерсеризованный хлопок; 50 гр — 335 м. А также 4 мотка серебристо-серой пряжи для создания бахромы: 100% полиамид; 100 гр — 450 м. Крючок № 1,75-2 и серая подкладка.
Праздничный наряд № 6 ♥
Эффектное изумрудное платье с необычным фасоном сделает вас похожей на Клеопатру! А если дополнить ансамбль крупными деревянными украшениями, то получится идеальный наряд для будущего года Зелёного Деревянного Дракона!
Нам понадобится 15 мотков — на размер 44-46 — зелёной пряжи: 100% полиамид; 100 гр — 450 м. Крючок № 1,75-2. А также эластичная нитка-резинка в тон.
Праздничный наряд № 7 ♥
И последняя модель с бахромой — для тех рукодельниц, у которых нет времени на вязание, но очень хочется что-нибудь «нафеячить». Очень простой топ из сетчатой основы, украшенный густой бахромой. Под него можно подобрать любую юбку или брюки, и новогодний наряд готов! Практичная и универсальная модель нежного кремового цвета.
Нам потребуется 4 мотка кремовой пряжи для основы — на размер 44-46: 100% мерсеризованный хлопок; 50 гр — 335 м. А также 2 мотка кремовой пряжи для бахромы: 100% полиамид; 100 гр — 450 м. Крючок № 1,75-2 и подкладка (хотя можно без неё обойтись, просто подобрать бюстгальтер в тон либо телесного цвета).

Оставьте ваш комментарий